kepesertaan@dp-gia.com
(021) 3919746-47
082246125225
LOGIN PESERTA
Tentang Kami
Sejarah
Visi Misi & Nilai-nilai Dasar
Struktur Organisasi
Profil Pengurus
Dewan Pengawas
Pendiri
Mitra Pendiri
Anak Perusahaan
Berita
Regulasi
Galeri
FAQ
Hubungi Kami
WBS
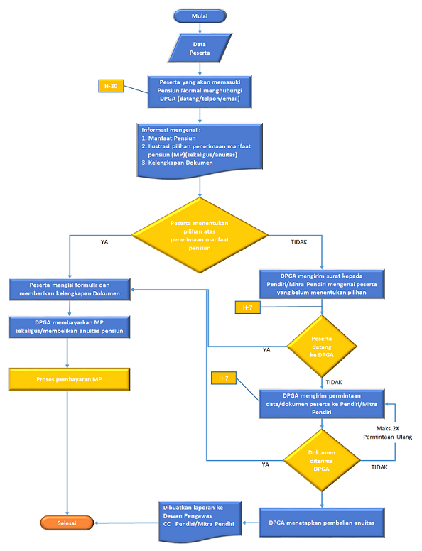
PROSEDUR PENGAMBILAN MANFAAT PENSIUN
Beranda
Profil